快科技11月17日消息,小鹏汽车今日发布三季度财报。
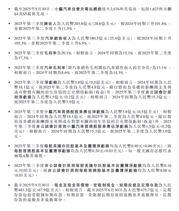
数据显示,小鹏汽车2025年第三季度营业收入为203.8亿元,同比增加101.8%,环比增加11.5%。其中,汽车销售收入为180.5亿元,同比增加105.3%,均实现翻倍增长。
第三季度小鹏汽车普通股股东应占净亏损为3.8亿元,较2024年同期同期亏损18.1亿元,亏损幅度已大幅收窄。季度毛利率为20.1%,较2024年同期上升4.8个百分点。
销量层面,2025年第三季度汽车总交付量为116,007辆,较2024年同期的46,533辆同比增加149.3%。截止今年10月31日,小鹏汽车年内累计交付量为355209辆,实现翻倍增长。
小鹏汽车表示,2025年第三季度,小鹏汽车销量、营收、毛利率、在手现金等经营指标均再创新高。
其它方面,小鹏汽车三季度的服务及其它收入为23.3亿元,同比增长78.1%。小鹏指出,该项收入增加,主要是由于售后服务和向其它汽车制造商提供的技术研发服务收入增长,根据与制造商订立的协议,小鹏汽车第三季度已成功达成若干重要里程碑。
截止2025年9月30日,小鹏汽车拥有的现金及现金等价物等,为483.3医院,较2024年同期的357.5亿元大幅增加。
小鹏汽车预计,今年四季度的交付展望为12.5-13.2万辆,同比增长约36.6%至44.3%。
免责声明:本站转载的文章,版权归原作者所有;旨在传递信息,不代表本站的观点和立场。


